体坛周报全媒体记者
网罗天下体育事,每每想来吐一槽。今天有啥值得说一说的呢?

中超昔日"恶人"骂裁判停赛10场罚10万

今天上午,中国足协开出罚单,成都蓉城球员李建滨因辱骂裁判员被停赛10场+罚款10万。
@笔老:李建滨:知道是这个结果,老子还不如一jio上去,那也就是个“5+5”。
@141923871:很想知道骂了什么,比断腿罚的还重
@幽灵ML:这就叫江山易改,本性难移
@遛猴者:郑剪刀韦断腿辱骂裁判为什么没有处罚?!
@上校7:这面相,读过的书还没漏气的球重
@龙飞凤舞1234 :李建滨这个笨蛋,你怎么不去学学玉佩哥王燊超,推搡裁判,啥事都没有。
@木2木:这家伙在申花时,一个凌空飞踹,将队友当场踹昏,踹出的伤口缝了三十多针
@davyzhou:钱应该是白交了,长不了记心的。
@瘦风车:就打份工,何必呢
@陈大楠Messi:早知道就一巴掌打过去,估计就三场
@0fSPM-:我踢球不行,我骂人很行
@AlexWFOV:这个李建斌在中国足球出了名的脏
@悠理个悠:这种人混社会,不得被砍死。足球圈真特么的无药可救
@jam4:我大申花培养出来的人才,各位见笑了
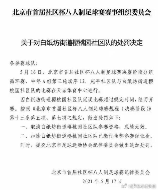
中国最强社区队弃赛 徐云龙:毫无体育精神

日前北京市社区杯八人制足球赛纪律委员会公布一份罚单,被誉为最强社区队的“白纸坊樱桃园队”被取消参赛资格,成绩无效。白纸坊樱桃园队球员、前国安队长徐云龙怒斥道:“毫无体育精神!”“白纸坊樱桃园队”拥有邵佳一、徐云龙、杨璞等昔日国脚级球员,因此被网友誉为“最强社区队”。
@149554912:我只想知道你们4比5输给谁了。。。。。
@Z.:他们继承了你们在中国足坛的一贯作风~
@shxhlwl:严惩输不起
@情铯掌紋:几个国脚踢社区比赛还输了。。。要我就不做声了,,,生怕人家不知道啊。
@0izqy2:4比5输给房山了,B站有全场视频!
@桂林荣荣:输不起!国足劣根性
@wise007:是真的菜,这么多大牌都没有一波流带走社区队
@风儿吹我发:你没踢过人家?还埋怨规则?像极了我们的男足啊!
@万类竞自由:菜鸡互啄就图个乐
@心理咨询师王乐之:曾经的男足队员也敢擅称“体育精神”?开什么玩笑!
@7羽軒昂:常规操作
@蝌蚪爱啃蜡:龙队才知道,原来中超那个已经很干净了。。。
@0659bD:积分相同比胜负,这个规则没有毛病。西甲就这样
@小轩:这帮人输社区队还有脸ggyy真是脸都不要了
@昊昱轩:国足在社区比赛也出不了线!这个自己输了怪谁!
神级世界波+助攻!但全是乌龙…热刺"卧底"跪地捂脸

在热刺1-2爆冷输给维拉的比赛中,雷吉隆成了“卧底”,是对手打进2球的最大功臣。他先是打进了一个让人无比震惊的世界波乌龙,随后又后场传球失误给对方送礼,心态彻底崩了。赛后,他拿到了5.0分的全场最低分,不及格!
@SRcpc :热刺后防天团,有名的
@津门鬼才:穆帅:还好走了,不然锅准是我的
@还有谁与我同名:抛开乌龙球不谈的话,雷吉隆这脚是个无可争议的超级世界波。
@推动依法治国:买过足彩的都知道这是按剧本踢的。
@跟贴中心主任:难怪凯恩要走,实在带不动
@天堂的召唤:这球我觉得绝对可以评为本年底十佳进球!
@07tiMU :跟韦世豪对花花时进国安的乌龙比还是有差距的
@voli:一己之力战争热刺
@巭孬嫑冒:我摊牌了:我其实是前锋,非让我打后卫!
@hideyourself:那个乌龙门将扑出来的话是不是得判手球?
@helio :这是穆帅的心腹啊!火腿没白送
阿森纳近23轮英超取44分同期第二,仅次于曼城

在今天凌晨的英超比赛中,阿森纳3-1击败水晶宫。虽然枪手目前仅排在第九位,但根据德转统计,在最近23轮英超比赛中,阿森纳同期拿到44分位列联赛第二,仅次于冠军曼城。拥有林皇的铁锤帮也在这份榜单中排名第五,目前仍在冲击欧冠资格的莱斯特城和利物浦则分列七、八位。
@天门1018:阿森纳在英超除前八名外,积分排列第一!!!
@拜仁吴迪_Egwr:44分,这是故意找4
@sy1990:从争四到争六,再不争气怕是争6都没了
@藏月楼主人:为什么不比赛季开始之前的排名?那样的话阿森纳是不可战胜的
@sicengge:赛季结束阿森纳立马锁定英超第一!
@枪手耶耶耶:快到期末了,才来赶作业
@哥弟YGD_824:阿森纳总能找到安慰的理由
@神游心定:这是一条吹林皇的新闻!
@老帅_OEd8:英超塔子哥,意甲皮尔洛
@KHLE:塔威武
记者:广州队仍照常给保利尼奥发工资

据西北望看台记者成金朝报道,最近深陷离队传闻的保利尼奥虽因滞留巴西,未能归队代表球队出场,但广州队仍照常为其发放工资。据报道,因巴西疫情加重,中超多名巴西外援滞留巴西。中超已开赛进行了五轮比赛,塔利斯卡借此时间完成了加盟利雅得胜利的转会,而目前广州队另一位外援保利尼奥也十分接近离队。保利尼奥年薪税后超过千万欧元,在限薪限投的背景下,若其能离队,对俱乐部的经营来说将是不小的减负。不过,也正是因为保利尼奥待遇较高,愿意以较高价格引进这名34岁球员的球队并不多。
@鲁国人:不用干活,工资照拿,这是世上最好的待遇了
@午阳8511:年薪近亿,一年一栋汇悦台的房子是给他卖的
@小酒仙199:这疫情就是借口,想耗完合同
@老槪abc:退出中超彻底减负?!
@多特穆科科:怪不得恒大到处借钱
@要来假了:人家年薪制 不发工资也不行啊 但是迟迟不能归队这好头疼
幸福立子:这种情况,就是欧洲大俱乐部也都扛不住,都让球员降薪呢,很良心了
@霹雳光电001:请参考贝尔或者苏亚雷斯
@maocion:常乃超